-
Notifications
You must be signed in to change notification settings - Fork 2
Class Section Overview
Kevin Kelly edited this page Nov 7, 2018
·
4 revisions
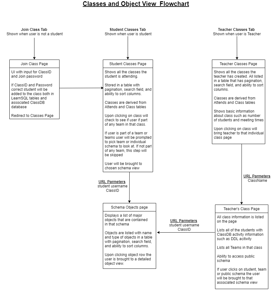
The class section is broken down in 5 pages. Each performing a specific functionality but all interrelated and connected. The flowchart below gives a visual overview of how all the pages interconnect.
As seen above both the teacher and student will be brought to the same "schema" page for view individual user's objects in a given class. In order for a user to view these objects the user has to be either the teacher of the associated class or the user that owns the objects.
